- Cientistas descobrem via direta entre intestino e cérebro
- Proteína bacteriana ajuda a controlar o apetite em tempo real
- Intestino envia sinais neurais que influenciam o comportamento
Pesquisadores da Universidade Duke descobriram uma via direta de comunicação entre o intestino e o cérebro, revelando que os microrganismos que habitam o sistema digestivo podem influenciar o comportamento humano em tempo real. A nova descoberta, publicada na revista Nature, apresenta um “sentido neurobiótico” que muda a forma como cientistas compreendem a relação entre corpo, mente e alimentação.
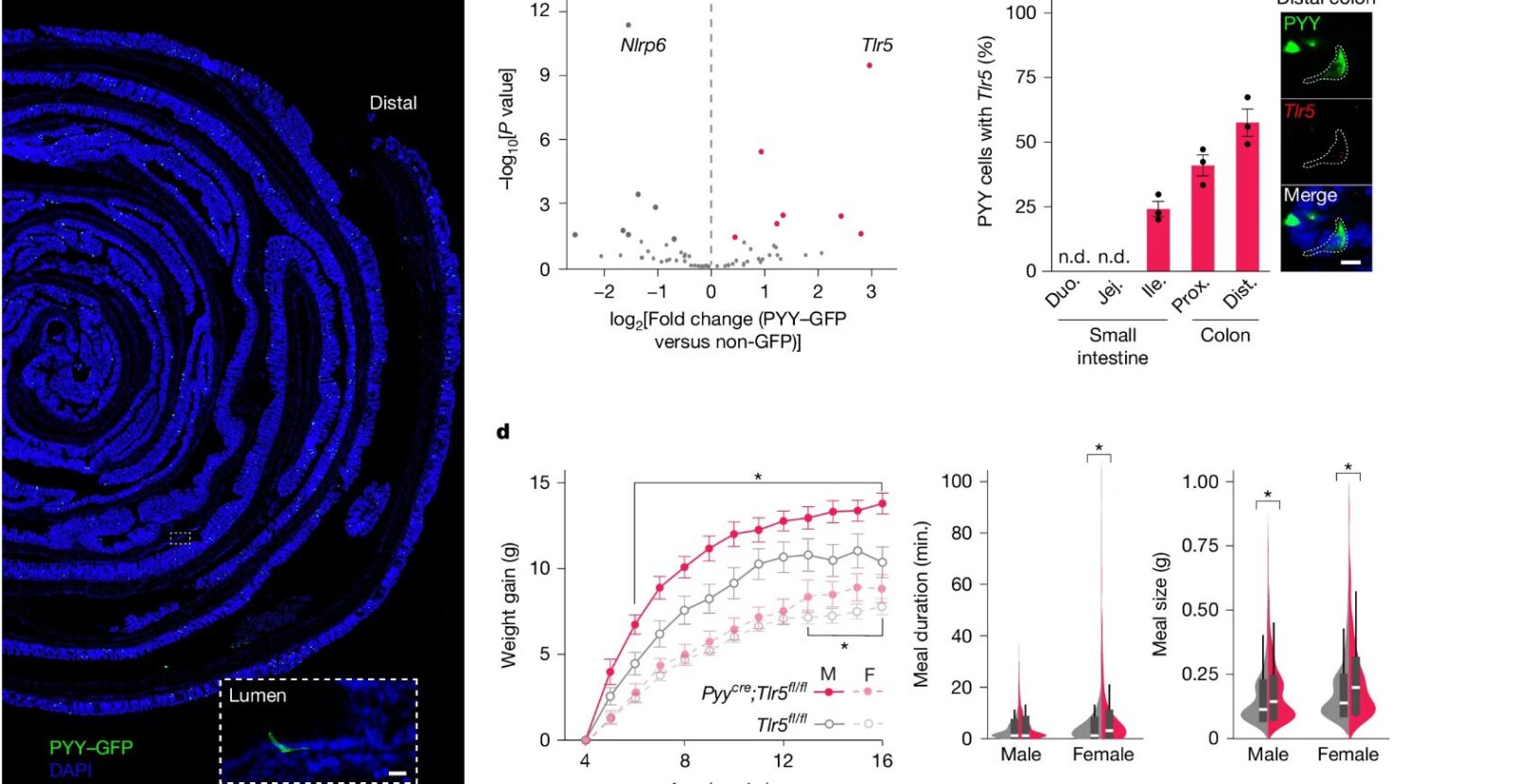
A equipe de neurocientistas liderada por Diego Bohórquez e M. Maya Kaelberer, da Faculdade de Medicina da Duke, identificou células sensoriais chamadas neuropods, localizadas no cólon. Essas células detectam uma proteína chamada flagelina, produzida por bactérias intestinais, e enviam um sinal quase instantâneo ao cérebro por meio do nervo vago, responsável por conectar o sistema digestivo ao sistema nervoso central.
Desse modo, os pesquisadores explicaram que, ao ingerir alimentos, bactérias intestinais liberam flagelina, uma proteína presente nos flagelos bacterianos. Os neuropods captam essa proteína por meio de um receptor chamado TLR5 e, ao identificá-la, transmitem um sinal para o cérebro que ajuda a reduzir o apetite.
Assim, o estudo mostra que esse processo ocorre sem precisar de uma resposta imune ou inflamatória, funcionando como um reflexo neurológico que orienta o comportamento alimentar.
Para testar essa hipótese, os cientistas administraram pequenas doses de flagelina diretamente no cólon de camundongos em jejum. Os animais que possuíam o receptor TLR5 comeram menos, enquanto aqueles sem o receptor mantiveram os mesmos hábitos alimentares e ganharam peso.
Dessa forma, o resultado sugere que a comunicação entre o intestino e o cérebro depende desse mecanismo específico.
Intestino e cérebro

Além de controlar o apetite, essa via pode estar ligada a estados emocionais e até distúrbios psiquiátricos, segundo Bohórquez.
“Queríamos saber se o corpo consegue detectar padrões microbianos em tempo real, como uma resposta neural que afeta o comportamento imediatamente”, explicou o pesquisador. Ele acredita que esse novo “sentido” pode representar um sistema mais amplo de regulação entre intestino e cérebro.
Assim, a pesquisa, apoiada pelos Institutos Nacionais de Saúde, contou também com os esforços de Winston Liu, Emily Alway e Naama Reicher, que observaram como a interrupção da via flagelina-TLR5 altera os hábitos alimentares de maneira significativa.
Isso abre caminho para estudar como diferentes dietas podem alterar a composição microbiana e, por consequência, o comportamento humano.
O estudo aponta para uma revolução no entendimento das conexões mente-corpo. Ao comprovar que os micróbios intestinais enviam sinais diretos ao cérebro para regular o apetite, os cientistas deram um passo importante na busca por novas abordagens para tratar obesidade, compulsão alimentar e doenças relacionadas ao humor. E mais: a descoberta amplia o reconhecimento do intestino como um órgão sensorial complexo e essencial para o equilíbrio do organismo.
